Projekt – Tegevus, mis on ajaliselt piiratud, omab eesmärki, jaotatud ressursidega
Ressursid – materiaalsed ja inimlikud
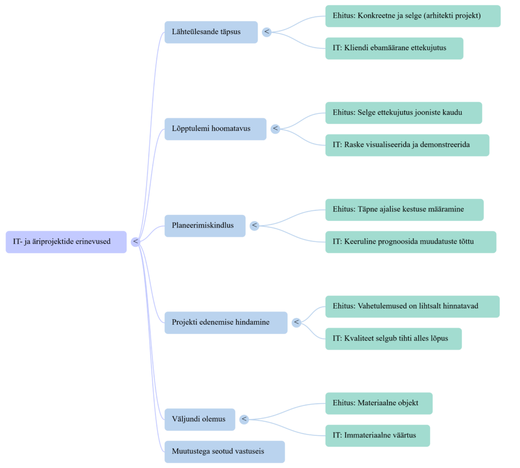
| IT projekt | Äri-projekt | |
| Erinevused | lähteülesanne, eesmärgid selguvad projekti käigus | selge ja konkteetne ülesanne |
| raske ette kujutada projekti lõpp | täpne eesmärk ja tulemus | |
| tulevad riskid | riskid on ette määratud | |
| vahetulemused raske hinnata | vahetulemused määravad lõpptulemust | |
| Tulemus: | mittematerjaline väärtus | materjaline väärtus |
| arendusprojekt | teostusprojekt |
link – Vene keeles
link – Eesti keeles

Allhange – sõlmitakse välisfirmaga leping, et mõned tegevused teeb teine firma!
Seosed – lepingud projekti sees oma inimressursidega
Projekti juhtimise tarkvara:
— MS Project
–projectLibre (tasuta vabavara)
–Jira
GANTT’I diagramm

Raudne komlnurk

“Raudne kolmnurk” projektijuhtimises tähendab, et aeg, raha ja kvaliteet on omavahel seotud. Kui me tahame projekti kiiremini valmis saada, peame tavaliselt kulutama rohkem raha või vähendama kvaliteeti. Seetõttu ei saa projekt olla samal ajal odav, kiire ja väga hea kvaliteediga.
Juhtimise küsimused
Created by Timur Basirov with the free AI quiz generator from Amuse Labs
