CASE vahendid = Computer-Aided Software Engineering tools
Need on vahendid, mis automatiseerivad ja toetavad tarkvaraarenduse protsessi kõigis etappides.
Documentation Tools (Dokumenteerimisvahendid) Need tööriistad on mõeldud projektidokumentatsiooni automaatseks genereerimiseks otse lähtekoodi kommentaaridest või visuaalsetest mudelitest. See aitab hoida tehnilise kirjelduse alati ajakohasena ja sünkroonis koodiga.
- Näide: Doxygen – genereerib automaatselt dokumentatsiooni lähtekoodi kommentaaridest.
Analysis Tools (Analüüsivahendid) Analüüsivahendeid kasutatakse tarkvarasüsteemi planeerimiseks enne programmeerimist, süsteemi arhitektuuri modelleerimiseks ning nõuete dokumenteerimiseks. Need loovad aluse arenduse ja testimise jaoks läbi visuaalsete diagrammide (nt UML).
- Näide: Modelio – avatud lähtekoodiga tarkvara süsteemide analüüsiks ja diagrammide loomiseks.
Change Control Tools (Muudatuste haldamise vahendid) Neid vahendeid kasutatakse tarkvaraarenduses muudatuste jälgimiseks, versioonihalduseks ja varasemate seisude taastamiseks. Need toetavad meeskonnatööd, aidates vältida konflikte, kui mitu kasutajat muudavad samu faile.
- Näide: Git – populaarne versioonihaldussüsteem koodimuudatuste jälgimiseks.
Configuration Management Tools (Konfiguratsioonihaldusvahendid) Need tööriistad aitavad jälgida ja hallata infrastruktuuri süsteemide muudatusi, tagades riistvara ja tarkvara usaldusväärse ning tõrgeteta töö. Need võimaldavad automatiseerida serverite ja võrkude seadistamist.
- Näide: Puppet – tarkvara, mis aitab hallata turvalist IT-infrastruktuuri suuremahuliselt.
Design Tools (Disainivahendid) Disainivahendid on suunatud peamiselt kasutajaliidese (UI) ja kasutajakogemuse (UX) loomisele. Need võimaldavad visualiseerida ekraane, luua interaktiivseid mudeleid ja koostada seoste skeeme.
- Näide: Penpot – tasuta tööriist kasutajaliideste ja interaktiivsete mudelite väljatöötamiseks.
Diagram Tools (Diagrammivahendid) Diagrammitööriistad aitavad tarkvaraarenduses visualiseerida süsteemide struktuuri, protsesse ja andmevooge. Nende abil saab luua vooskeeme ja UML-diagramme, mis muudavad süsteemi loogika arusaadavaks.
- Näide: Draw.io – tasuta veebitööriist erinevate skeemide ja diagrammide joonistamiseks.
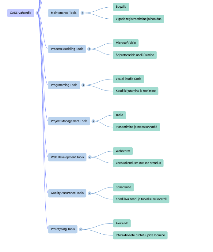
Maintenance Tools (Hooldusvahendid) Tarkvara hoolduse tööriistu kasutatakse pärast programmi valmimist vigade parandamiseks, uuenduste tegemiseks ja süsteemi töös hoidmiseks. Need aitavad leida koodist vigu ja muuta tarkvara stabiilsemaks.
- Näide: Bugzilla – tasuta veahaldustööriist vigade registreerimiseks ja jälgimiseks.
Process Modeling Tools (Protsesside modelleerimise vahendid) Neid vahendeid kasutatakse äriprotsesside ja infosüsteemide töövoogude visualiseerimiseks ning analüüsimiseks. Need aitavad protsesse dokumenteerida ja optimeerida, et tõsta töö efektiivsust.
- Näide: Microsoft Visio – professionaalne tarkvara äriprotsesside ja süsteemide modelleerimiseks.
Programming Tools (Programmeerimisvahendid) Programmeerimisvahendid on mõeldud koodi kirjutamiseks, testimiseks ja parandamiseks. Need sisaldavad koodiredaktoreid ja kompilaatoreid, mis aitavad arendusprotsessi automatiseerida ja vigu leida.
- Näide: Visual Studio Code – universaalne ja laiendatav koodiredaktor.
Project Management Tools (Projektijuhtimise vahendid) Need on mõeldud projektide planeerimiseks, ülesannete haldamiseks ja meeskonnatöö korraldamiseks. Need võimaldavad määrata tähtaegu, jagada faile ja jälgida projekti üldist edenemist.
- Näide: Trello – lihtne tööriist, mis kasutab ülesannete haldamiseks Kanban-tahvleid.
Web Development Tools (Veebiarendusvahendid) Veebiarendusvahendid pakuvad spetsiifilisi funktsioone veebilehtede ja -rakenduste loomiseks, nagu HTML/CSS redigeerimine ja brauseripõhine eelvaade. Need toetavad süntaksi kontrolli ja vigade leidmist koodist.
- Näide: WebStorm – professionaalne arenduskeskkond nutikaks veebiarenduseks.
Quality Assurance Tools (Kvaliteeditagamisvahendid) QA-tööriistad kontrollivad automaatselt tarkvara vastavust nõuetele, analüüsides koodi kvaliteeti, turvalisust ja jõudlust. Need aitavad tuvastada kriitilisi vigu ja “halba koodi” enne tarkvara avaldamist.
- Näide: SonarQube – staatilise koodianalüüsi tööriist koodikvaliteedi kontrollimiseks.
Prototyping Tools (Prototüüpimisvahendid) Neid vahendeid kasutatakse rakenduste ja veebilehtede prototüüpide loomiseks enne tegelikku arendustööd. Need võimaldavad testida kasutajakogemust ja visualiseerida ülesehitust interaktiivselt.
- Näide: Figma – veebipõhine disaini- ja prototüüpimisvahend meeskonnatööks



